因應全球新冠肺炎疫情,為協助社區做好防疫及維護管理,台中市政府特別針對防疫期間社區防疫整備、如何進行區分所有權人會議等議題,製作好讀易懂的指引懶人包,協助社區持續管理組織運作。
都發局表示,依公寓大廈管理條例規定,各社區每年至少應召開1次定期的區分所有權人會議,社區若因應疫情延期召開,雖內政部函示得暫不處罰,等疫情趨緩後,仍應於本年底前擇期召開。但許多社區面臨管委會任期將至,擔心委員解任後,社區僅推舉1位召集人作管理負責人,恐有事權集中、與社區長久的委員會合意制度有所差距的疑慮。
因此,為利防疫期間社區召開區分所有權人會議需求,都發局特別製作區權會召開指引,用4招輕鬆解決,分別是區權會配合防疫變更開會進行方式,工作與財務報告提供區權人書審;社區「分棟分區」分處報到、以投票方式決議與選任委員;計票過程配戴口罩、手套,會議結束須全面消毒;逾管委會任期,區權人可互推1人為召集人,再依前3招快速、避免群聚討論的方式召開區權會議,協助社區組織運作順暢。
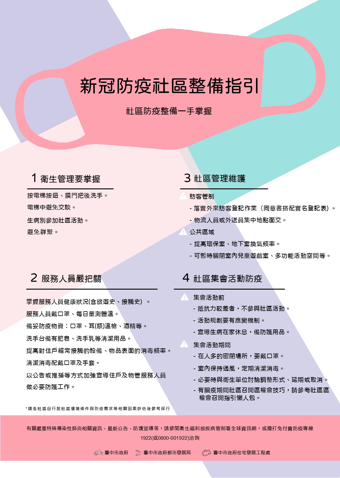
住宅處進一步表示,針對防疫期間社區維護管理措施,有關管理服務人員、社區住戶等不同對象,市府也以簡單易懂的方式製作成社區整備指引,並提供社區自主檢核表、訪客登記表文件,供防疫期間有需求的社區管理運用。懶人包請上網站 https://thd.taichung.gov.tw/2154346/post 查詢。
聯絡人:台中市政府住宅發宅工程處 楊先生
聯絡電話:04-22289111分機69504

Facebook
Twitter
LINE